校史撷英(十九)

发布时间:2014-12-03浏览次数:3707文章来源:Beat365官方网站

第三节 师资队伍建设

一、教师职称评审

1978 年4 月,在全国教育工作会议上,邓小平提出:“一个学校能不能为社会主义建设培养合格的人才,培养德智体全面发展、有社会主义觉悟的有文化的劳动者,关键在教师”。所以,自 1978 年起,师资队伍建设摆上了重要的议事日程。

1978 年 6月,北京广播学院成立了教师职称评审委员会,由 11 人组成,李哲夫任评审委员会主任,委员会下设办公室。1978 年,根据国务院批转教育部关于高等院校恢复和提升教师职称问题的请示报告,以及教育部召开的全国高等学校教师职称的确定和提升工作座谈会的精神,10月 20 日,北京广播学院临时党委决定,在两三年内分期分批地解决全院确定和提升教师职务问题。1978 年 12 月底以前提升一批教授、副教授、讲师。根据会议精神和实际工作需要,北京广播学院又调整了教师职称评审委员会,由副院长孟介夫任主任。10 月 27 日,北京广播学院临时党委召开会议,再一次研究教师职称的评定工作,评审委员会由孟介夫分管。职称办公室由刘继南、陈宇锴负责。1978 年 10 月 31日至 11 月 4日,北京广播学院召开教职工大会,传达教育部关于高等学校教师职称提升和评定的有关文件,并做职称评定工作的动员,会上宣布了恢复原有职称的教师名单,讲师8 名。会后,开始进行确定和提升教师职务工作,确定和提升教授 2名,副教授 4 名,并报上级审批。1978年 12 月 28日,北京广播学院第一批确定和提升教授、副教授、讲师名单,教授 2 名:韩焕堂、齐越;副教授 4 名:张绍高、殳家骐、黎秀石、徐恒,讲师六十五名。

1983 年 4月,北京广播学院评定,上级审批确定如下 15 名副教授:苑子熙、唐永德、樊庆荣、张颂、朱羽君、施旗、张永辉、时煜华、王珏、童修林、赵凤翔、吴为章、马群、赵玉明、郑宣沐。

自 1978 年开展职称评定工作以来,取得了很大成绩。但是,由于职称制度本身的缺陷以及经验不足和历史遗留问题太多等原因,职称评定工作中也出现了一些问题。1986 年 3 月,中央职称改革领导小组转发了国家教委关于《高等学校教师职务试行条例》等文件,职称改革工作就在高等教育系统有计划、有领导、有步骤地开展起来。在工作中精心指导、审慎行事,坚持试点,逐步铺开。

1986年 10 月,北京广播学院党委召开常委扩大会议,部署教师职务聘任工作的准备工作,标志着北京广播学院职称改革工作开始。11 月,北京市在完成试点工作之后,高教局职称改革领导小组召开会议,向各高等学校部署了职称改革工作。会后,根据上级要求,成立了北京广播学院职称改革工作领导小组,由常振铮、胡大昕、李振水、陈宇锴、吴远香、董纯玉六人组成,常振铮院长任领导小组组长。下设职称改革工作办公室负责日常工作。成立了由常振铮、胡大昕、李振水、王珏、甘章泉、朱羽君、许俊基、齐越、吴为章、张永辉、陈宇锴、吴远香、李孝勖、张颂、金荣景、赵玉明、姚惠龙、龚汉民、董纯玉,共19 人组成的教师职务评审委员会,常振铮院长任主任。评审委员会下设学科评议组。制定了《北京广播学院教师职务聘任制暂行实施办法》、《 北京广播学院教师职务评审组织章程》、《北京广播学院教师职务任职资格评审工作纪律》、《关于外语考试的规定》等等。在做这些准备工作的同时,组织教师认真学习职称改革工作和教师职务聘任制度的文件,领会改革的精神,明确教师职务聘任的办法和任职资格评审的程序。

评审教师任职资格是调动广大教师积极性的重要措施,也是教师最为关心的事。因此,北京广播学院对这项工作极为重视,实施极为审慎。在各项准备工作就绪后,经教师个人申请,各系、部、所推荐组推荐,各学科组按学科评审通过后,提交院教师职务评审委员会评审。从1987 年 1 月起,北京广播学院教师职务评审委员会陆续召开会议评审教师任职资格。在评审过程中认真贯彻“坚持标准、保证质量、全面考核、择优提升”的原则。根据上级规定,北京广播学院教师职务评审委员会有权审定讲师和助教的任职资格,教授、副教授的任职资格审议通过后,须上报北京市教师职务评审委员会审定。

1987年 7 月,北京市高教局以京高教职称字(87)第 53 号文的形式通知北京广播学院,确认甘章泉等 4 人具有教授任职资格;京高教职称字(87)第54 号文确认舒婉平等 51 人具有副教授任职资格,确认时间均为 1987 年 7 月 7日。此后,各级教师任职资格每年评审一次,评审工作步入正轨,成为师资队伍建设中一项重要工作。通过教师任职资格评审工作,使师资队伍结构逐步趋于合理。

二、人才的培养与引进

在实施“人才强校”战略中,北京广播学院采取了一系列加强教师队伍建设和提高教师业务水平的措施,为学校事业发展提供智力支持和动力保证。根据1985 年提出的《北京广播学院对青年教师培养提高的几点意见》和1986 年制定的《北京广播学院关于选派出国进修人员的暂行规定》,先后选派40 名教师到国外高校和国内高校北京大学、清华大学、复旦大学、北方交通大学、北京邮电学院、北京航空学院等13 个专业进修深造。

北京广播学院 1980-1985 年参加教育部选派出国进修的教师举例

北京广播学院通过各种渠道引进人才,延聘一批优秀教师,促使在“文化大革命”期间外流到其他岗位的骨干教师“归队”。人才的引进和优秀教师的“归队”,使北京广播学院的师资队伍力量得到充实和增强。

三、加强教师制度建设

1979 年 11月,教育部颁发了《关于高等学校教师职责及考核的暂行规定》,分别对助教、讲师、副教授和教授提出了不同的职责要求,规定从政治表现、业务水平和工作成绩共三个方面定期(通常为每一学期或每一学年一次)考核教师,并将考核结果记入教师的业务档案,作为奖惩的依据。1982 年,北京广播学院根据教育部文件的要求,提出了《关于建立教师业务档案及教师定期考核制度的意见》,建立了教师业务档案,并制定了教师定期考核制度,确定教师考核每学年进行一次。教师业务档案的管理,由教务处科研办公室负责。

1983 年 9月,公布了《北京广播学院教学优秀奖条例(试行)》,对1982—1983学年度教学工作进行讲评,这是北京广播学院建校以来第一次群众性的教学工作评比。广大教师以极大的热情投入到评比工作中,广泛地评议教学组织工作、教学研究活动、教学效果和教书育人工作。体育教研室和工程技术基础部的工程数学教学组两个单位,被评为教学优秀先进集体,获教学优秀集体奖;58 名教师获教学优秀奖,其中一等奖 3 名,二等奖11 名,三等奖 44 名。教学优秀奖的评定,激发了教师的自尊心、成就感和责任感,大家学有榜样,赶有目标,调动了广大教师的主观能动性和提高教学质量的积极性。

为促进青年教师和青年教育工作者健康成长,使优秀人才脱颖而出,1989 年 10 日,颁布了《北京广播学院“优秀青年教师奖”及“优秀青年教育工作者奖”暂行办法》,规定在北京广播学院连续工作五年以上(指本科毕业生)或连续工作三年以上(指毕业研究生)。达到规定条件的教师、研究人员、管理人员均可提出申请,经同行专家书面鉴定,评审机构会议评审,以不计名投票表决的方式确定获奖者名单,经院长批准,颁发证书和奖金。

1987 年10 月,北京市高教局根据国家教委的《实施意见》,制定了《北京市关于在高等学校从事教育管理研究工作人员中聘任研究职务的暂行办法》,进一步明确“实行教育管理研究职务聘任制是为了鼓励他们发扬创造精神,积极开展教育管理科学研究,不断提高教育管理水平,以利于加强教育管理干部队伍建设”。

根据国家教委的《实施意见》和北京市的《暂行办法》,北京广播学院于1987 年 12 月开展教育管理研究工作人员的职务聘任工作。首先,制定了《北京广播学院关于在教育管理研究工作人员中聘任研究职务的实施办法(试行)》,《实施办法》中提出,“为了使评聘工作能顺利进行并保证质量,首先评定任职条件比较充分的管理人员高级职务任职资格,取得经验后,再评定其余各层次管理人员相应职务的任职资格。”在 1988年 1 月,北京广播学院组成了以常振铮院长为主任委员的教育管理研究高级职务评审委员会,并经广播电视部批准成立。评审委员会的9 名成员由三部分人员组成:广播电视部 2 人,北京电影学院 2 人,北京广播学院 5 人。1988 年 2 月,北京广播学院进行第一次任职资格评审,全部是高级职务任职资格的评审。在申报的13 人中,通过评审的 7 人,占申报人数的 54%,其中研究员 1 人,副研究员 6 人。

1989 年 9月 7 日,北京广播学院隆重举行建校 35 周年暨教师节庆祝大会,会上中央人民广播电台、中国国际广播电台、中央电视台,三台代表分别宣布,从 1990 年起,联合在北京广播学院设立奖学(教)金(简称:中央三台奖学/教金)。

1992年,北京广播学院进行内部管理体制改革,要求各岗位明确职责和任期目标,实行目标管理。为此,在原有基础上制定了《北京广播学院教师岗位职责及任期目标、教师工作考核及奖励工资的暂行规定》,对助教岗位、讲师岗位、副教授岗位和教授岗位的职责和任期目标作出了明确规定;规定了考核办法、考核程序和考核评分标准。在教师工作考核评分标准中,教学工作占70%,科学研究工作占 20%,其他兼职占 10%。其中,关于教学工作量的测定,是在1981 年 4 月教育部颁布的《高等学校教师工作量试行办法》和《高等学校教师工作量超额酬金暂行规定》基础上,结合北京广播学院实际情况确定的。

实行教育管理研究职务聘任制,对教育管理干部队伍建设发挥了重要作用。通过坚持标准、保证质量的评审和聘任,使在党、政管理岗位上的工作人员,明确了自己所承担工作的学术性质、学科归属和努力方向,使教师更加安心本职工作,努力做出成效、拿出成果。

第四节 科研与学术交流

一、专门研究机构的建立

“七五”期间,在中共中央发布的《关于科学技术体制改革的决定》和《关于教育体制改革的决定》的指导下,进一步明确了高等学校承担着培养高级专门人才和发展科学技术文化的双重任务。北京广播学院结合自身的实际情况,确立了创造条件进行基础理论研究,重点进行应用研究,为国民经济建设服务,为解决广播电视领域及相关领域的实际问题服务,为提高教学质量服务的科学研究指导思想,使广播学院的科学研究得到健康发展。

从 1983年起,北京广播学院陆续承担了国家部委级科研项目,例如,张永辉教授承担国家标准局的项目“彩色电视图像质量主观评价方法”的研究,李栋教授承担广播电影电视部“串馈脉宽调制发射机浮动载波调幅技术”的研究,黄志洵教授承担国家计量总局“高频场强(强场)标准的研究”等。

为了集中优势力量从事专业领域的重大项目研究,北京广播学院还先后创建了新闻研究所、广播技术研究所、国际共产主义运动研究室、德育研究室、高等教育研究室、广播电视经济研究室和调查统计研究所。

新闻研究所于1980年7月在新闻系的基础上成立。这是北京广播学院自建校以来的第一个研究机构。新闻研究所的主要研究方向是广播电视新闻理论和外国广播电视业,并按这两个研究方向培养硕士研究生。新闻研究所主办的新闻学理论刊物——《新闻广播电视研究》,于1981年4月创刊,1984年公开发行。

广播技术研究所于1981年3月在无线电系的基础上成立。这个研究所的主要研究领域是电磁场与微波技术和通信与电子系统,并按这两个专业培养硕士研究生。

国际共产主义运动研究室于1985年在国际关系教研室的基础上成立,后改为世界社会主义研究室。该室的主要研究领域是国际共产主义运动史,并培养国际共产主义运动史专业的硕士研究生。

德育研究室于1986年在马列主义教研室的基础上成立,北京广播学院思想政治教育研究会的办事机构设在其中。该室的各项研究工作围绕德育的实施,每年筹备一届思想政治教育研究会的学术年会,发动更多的人研究德育,提高德育水平和质量。

高等教育研究室于1987年为适应教育改革和发展的需要成立。高等教育研究室挂靠在教务处,由教务处、科研处、人事处等单位内有研究能力的,兼职从事研究工作。主要研究方向是高等学校管理研究和比较教育研究。

广播电视经济研究室于1990年在政治经济学教研室的基础上成立。广播电视经济研究室,主要研究广播电视发展同国民经济建设的关系,充分发挥广播电视在社会主义建设中的作用,使广播电视更好地为社会主义建设服务,是一个为适应广播电视改革需要而诞生的研究机构。

调查统计研究所于1992年在数学教研室的基础上成立。调查统计研究所是获中华人民共和国涉外调查许可证的高等学校研究机构,主要从事新闻传播学、市场调查、民意调查等应用统计学的研究,并为社会各界提供具体研究项目的设计、实施和分析的全方位服务,是应用传播学研究方向的博士研究生和硕士研究生培养单位。

二、科研成果

1977 年 7月,北京广播学院王明臣老师编著出版了《彩色电视接收机原理》,由人民邮电出版社出版,首版发20 多万册,因其对我国早期磁性录像和彩色电视技术教育和普及工作贡献突出,于 1978 年参加我国首届“全国科学技术大会”,并被授予“为我国科学事业做出重大贡献科学家”称号。

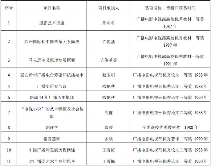
1977 至 1992年底的16 年间,北京广播学院共取得科研成果 2178 项,其中获各级各类奖励的 166 项。在获得各级各类奖励的项目中,获省、部级哲学社会科学和科学技术各项目名称和获奖人如下

获省部级奖励的哲学社会科学项目

获省部级奖励的科学技术成果

1990 年,工程技术基础部柯惠新博士的项目“含大量参数的潜在线性结构方程式模型的研究”申请国家自然科学基金成功;新闻系赵玉明教授的项目“中国广播电视通史”申请国家社科基金成功。这是北京广播学院建校 30 多年来,首次获得国家自然科学基金和社会科学基金资助。

柯惠新老师